1. Introducción
Actualmente, para poder sobrevivir y prosperar en un contexto de cambio continuo, se necesita tener empleados completamente comprometidos, motivados y psicológicamente sanos dentro de las organizaciones, lo cierto es que todavía muchos sectores no han visto la relevancia de estas cuestiones y continúan practicando una gestión que no tiene en cuenta el factor humano, el cual representa una fuente de riqueza para las naciones (López, 2017). Cierto es que, existe la necesidad de tener empresas saludables y en ellas personas que se encuentren involucradas y conectadas con su trabajo, siendo esto un aspecto diferenciador de éxito, pero aún se deja de lado el bienestar físico, psicológico y emocional de los miembros de la organización. A propósito, Cárdenas y Jaik (2014) mencionan que, el engagement se traduce al español como compromiso o fidelidad y es usada en el mundo organizacional para hacer referencia al nivel de compromiso e implicación que tiene un trabajador con su empresa. Por su parte, la variable apoyo organizacional percibido aparece como una estructura incrustada en la comunicación social, con especial énfasis al principio de reciprocidad (Eisenberger et al., 1986; Armeli et al., 1998; Eisenberger et al., 2001; Eder y Eisenberger, 2008).
El apoyo organizacional percibido ha sido ampliamente reconocido como un factor clave en la promoción del engagement laboral. En este sentido, diversos estudios han evidenciado que cuando los empleados perciben que la organización los respalda, ya sea en términos de recursos, reconocimiento o bienestar, se incrementan significativamente sus niveles de compromiso y dedicación hacia la empresa (Rhoades & Eisenberger, 2002).De acuerdo con Xie et al. (2023), el apoyo organizacional no solo favorece la dedicación y el vigor en el trabajo, sino también la absorción de los empleados en sus tareas. Los resultados obtenidos en investigaciones recientes sugieren que las organizaciones que fomentan un ambiente de apoyo, ya sea a través de políticas inclusivas, programas de desarrollo o reconocimiento constante, pueden aumentar el nivel de engagement entre sus colaboradores (Maslach et al., 2022). El apoyo organizacional tiene una incidencia directa en la productividad y desempeño de los trabajadores. Investigaciones recientes revelan que los empleados que sienten que reciben apoyo organizacional percibido, muestran una mayor disposición para alcanzar las metas organizacionales y contribuyen a un mejor desempeño general (Kahn, 1990). Este fenómeno puede explicarse, en parte, por el sentido de seguridad que genera el apoyo organizacional, lo cual fomenta una mayor confianza en los procesos laborales y facilita la resolución de desafíos (Eisenberger et al., 2001). Además, el engagement laboral está estrechamente vinculado con la retención de talento. Según Smith y Collins (2021), los empleados comprometidos tienden a permanecer más tiempo en la organización, reduciendo así los costos asociados con la rotación y la capacitación de nuevos trabajadores. Esto se debe a que el apoyo organizacional crea un entorno donde los empleados se sienten valorados, lo que incrementa su lealtad y satisfacción a largo plazo. En conclusión, la relación entre el apoyo organizacional y el engagement laboral es fundamental tanto para el bienestar de los empleados como para el éxito de la organización. El apoyo organizacional percibido no solo mejora los niveles de engagement y productividad de los trabajadores, sino que también contribuye a una cultura organizacional positiva y sostenible. Estos factores, a su vez, se reflejan en una mayor satisfacción, lealtad y retención del talento, beneficiando a largo plazo a todas las partes involucradas.
Son escasos los estudios que explican el papel que juegan los apoyos dados por la empresa en el compromiso de los colaboradores. Por ejemplo; Flores y Gómez (2018) concluyen que efectivamente el apoyo organizacional percibido y el compromiso organizacional presentan una relación positiva y directa lo cual ayuda a que los trabajadores trabajen mejor y sientan satisfacción con su calidad de vida. Lo que respecta a la calidad de vida, Salazar (2018) en su estudio correlacional observo una alta asociación positiva entre el apoyo organizacional percibido con la satisfacción con su trabajo (r = 0.84), conforme a lo esperado, el apoyo organizacional percibido y la calidad de vida relacionada con el trabajo, están asociadas con el bienestar subjetivo del trabajador. Por su parte, Parapar (2019), en su trabajo menciona de igual manera la alta relación entre estas variables, sugiriendo a las empresas brindar apoyos que aludan a un sano capital psicológico. Por último, en el estudio reciente y el único aplicado en el ámbito organizacional mexicano de Ortiz y García (2020) concluyen que, a través del análisis de regresión la correlación de Spearman mostró correlaciones significativas pero débiles solo entre una dimensión del apoyo organizacional percibido (satisfacción de las necesidades socio-afectivas) y dos dimensiones del compromiso laboral: vigor (rho = 0.33, p <0.01) y dedicación (rho = 0.28, p <0.01), y hacen énfasis en que la debilidad es más que nada en las necesidades socio-afectivas del trabajador, aquellas que están bajo control del mismo, lo cual afecta directamente en su percepción y por ende en su compromiso hacia la empresa.
De lo anterior, resulta la necesidad de ahondar más en este tema y verificar si efectivamente dichas necesidades son importantes y de relevancia para lograr empleados completamente comprometidos y leales a su labor. Teniendo en cuenta los estudios previos sobre las variables, con el presente trabajo se pretende dar un avance en cuanto al estudio del engagement el cual surge de la psicología positiva y que toma relevancia al considerar las cualidades de las personas para potenciar sus habilidades y destrezas dentro de la organización, y esto desde los apoyos internos o externos que la empresa pone a disposición. Por consiguiente, el objetivo general del presente trabajo de investigación consiste en establecer de qué manera se relaciona el apoyo organizacional percibido de los empleados con el engagement que desarrollan hacia la empresa. A partir de la evidencia previa, se plantea la siguiente hipótesis: (H1) Existe relación positiva entre el apoyo organizacional percibido y el engagement presente en los colaboradores.
2. Metodología
Se utilizó un enfoque de métodos mixtos, recolectando datos cualitativos a través de entrevistas, observación directa, observación participante, así como la observación de instalaciones u objetos físicos en la unidad de análisis. Además, se recolectaron datos cuantitativos a través de la administración de cuestionarios para calcular indicadores en ambas variables. A través de este enfoque, se buscó determinar la relación entre las variables y analizar la correlación (causa-efecto), a través de una estructura inferencial compuesta por un modelo de regresión lineal y la validación de hipótesis, así como también un análisis cualitativo, el cual se obtuvo por medio de una red semántica y un conteo frecuencial de palabras resultantes de los instrumentos antes mencionados.
2.1 Descripción de la unidad de análisis
Para la realización del trabajo empírico se seleccionó un taller mecánico como unidad de análisis, en donde diariamente los empleados desempeñan esfuerzos tanto físicos como mentales. La razón principal de esta elección se debe a que tanto la relación como los efectos de las variables engagement y apoyo organizacional pueden ser mejor observables y claras en contextos donde las empresas exigen mayor esfuerzo; principalmente el físico a sus colaboradores y en donde ellos esperan ya sea un incentivo o reconocimiento por ello. La organización presta servicios profesionales de afinación, alineación y balanceo, cambio de aceite, llantas, frenos, luces, entre otros, clasificada dentro de las micro y pequeñas empresas, ubicada en Culiacán, Sinaloa. Otra razón que justifica su elección es que el sector automotriz está convertido en una de las industrias más importantes de la era moderna; su importancia radica en el efecto social, económico, así como la generación de los empleos que impulsa
2.2 Selección de la muestra
Para la selección de la muestra se optó por el tipo de muestreo no probabilístico por conveniencia, el cual consistió en seleccionar a los empleados que colaboran en la empresa y que se desempeñan en los diferentes departamentos y a quienes se les aplicó una entrevista para conocer lo que es importante y significativo para los informantes, en este caso los colaboradores, y descubrir acontecimientos y dimensiones subjetivas tales como compromiso, apoyos, recompensas, motivación, autorrealización y satisfacción laboral. En la Tabla 1 se muestra una tabla referenciando datos relevantes para este trabajo.
Tabla 1 Información de los colaboradores de la empresa
| Puesto | # | Sexo | Edad | Antigüedad |
| Gerente | 2 | H | 26/39 | 7 meses / 2 años |
| Recepcionista | 1 | M | 24 | 8 meses |
| Técnico de cofre | 2 | H | 36/42 | 8 años / 2 años |
| Técnico de lubricación | 3 | H | 35/21/25 | 2.5 años / 1 mes/ 4 meses |
| Técnico de cortesía | 2 | M | 23/24 | 8 meses/ 6 meses |
| Compras | 2 | H | 29/31 | 2 años/ 3 meses |
| Técnico fuel injection | 3 | H | 42/41/34 | 15 años / 4 meses / 9 meses |
Fuente. Elaboración propia
2.3 Diseño de los cuestionarios
Se aplicó un cuestionario por cada variable de estudio. Para la variable apoyo organizacional percibido se utilizó el cuestionario AOP (Apoyo Organizacional Percibido) elaborado por Eisenberger et al. (1986). Este instrumento es la traducción y adaptación del original “Survey of Perceived Organizational Support”, de origen estadounidense, fue creado con el objetivo de evaluar las creencias de los trabajadores acerca del apoyo que les brinda las empresas en donde desarrollan sus actividades laborales (Varas, 2019). Consta de 17 ítems y tiene un Alfa de Cronbach de 0,93 (Ortega, 2003). Las preguntas se realizaron con escala tipo Likert de siete puntos: Totalmente desacuerdo (1), moderadamente en desacuerdo (2), débilmente en desacuerdo (3), ni de acuerdo ni en desacuerdo (4), débilmente de acuerdo (5), moderadamente de acuerdo (6), y totalmente de acuerdo (7). El instrumento utilizado es la versión abreviada. Para puntuar el instrumento y poder determinar el grado en que se encuentra la variable de apoyo organizacional, en primera instancia se sumaron los ítems de la percepción positiva y se invirtieron los ítems de la percepción negativa los cuales fueron formulados de manera contraria y luego el puntaje obtenido se clasificó en percentiles mostrados en la siguiente tabla (Tabla 2).
Tabla 2 Ponderación de niveles del apoyo organizacional percibido
| Puntos | Nivel |
| 0 a 25 | Bajo |
| 26 a 50 | Medio |
| 51 a 75 | Alto |
| 76 a 100 | Muy alto |
Fuente: Elaboración propia con información de Morales, 2014.
Para el caso del Engagement se utilizó el cuestionario llamado “UWES” (Utrecht Work Engagement Survey), que permite medir las tres dimensiones: vigor, dedicación y absorción (Schaufeli et al, 2002). El cuestionario consta de 17 ítems. El Vigor se evaluó con 6 ítems que hacen referencia a altos niveles de energía y resistencia mental mientras se trabaja. La Dedicación se estimó con 5 ítems que se refieren al nivel de significado que tiene el trabajo para la persona y la Absorción se midió con 6 ítems que se refieren a sentimientos de felicidad cuando se está concentrado en el trabajo (Schaufeli et al., 2002). El instrumento muestra un alto grado de confiabilidad al presentar un alfa de Cronbach de 0.93 (Schaufeli y Bakker, 2011). Y la escala utilizada fue de tipo Likert, teniendo 7 alternativas de respuesta: Nunca (1), Casi Nunca (2), Algunas Veces (3), Regularmente (4), Bastante Veces (5), Casi Siempre (6) y Siempre (7). Para puntuar el instrumento, cada ítem estuvo valuado del 1 al 7 y para determinar la suma de cada factor (vigor, absorción y dedicación) se sumaron los ítems, por ejemplo, las puntuaciones obtenidas de los ítems del factor dedicación fueron sumaron. Por lo tanto, el mismo procedimiento se realizó para adquirir las puntuaciones de cada factor. Para finalizar con la calificación del cuestionario se sumaron los tres factores obteniendo el total del nivel de engagement. Al conseguir el resultado total de la sumatoria de los factores, se obtuvo el nivel de engagement al que pertenece (Tabla 3):
Tabla 3 Ponderación de niveles de engagement
| Puntos | Nivel |
| 17 a 34 | Bajo |
| 35 a 52 | Medio |
| 53 a 119 | Alto |
Fuente: Elaboración propia con información de Córdoba reyes, 2015
2.4 Hipótesis de investigación
Se utilizaron los modelos de regresión lineal para determinar la existencia de causalidad entre la variable dependiente y las explicativas para corroborar la hipótesis planteada en la presente investigación, la cual es:
“La percepción que tienen los colaboradores en función del apoyo organizacional brindado por la organización incide de manera positiva en el logro del engagement”.
Así, el modelo sugerido contempla como variable independiente, que es el apoyo organizacional percibido y una variable dependiente, que es el engagement. Cuya expresión lógica matemática es la que se expone a continuación:
Y ̂=β_0+β_1 X+⋯.β2 X… (1)
Cuyas variables del modelo lineal se definen en la tabla siguiente (Tabla 4)
Ahora se presenta la definición de variables de los modelos en su manera individual (Tabla 5):
2.5 Análisis inferencial de los resultados
En este apartado se estudian los resultados obtenidos del análisis bivariado entre las variables de estudio de la presente investigación que son, apoyo organizacional como variable independiente y el engagement como variable dependiente, esto con la finalidad de determinar por una parte, el grado de asociación entre ellas en condiciones de dependencia y, en segundo lugar, utilizando el coeficiente de correlación de Spearman como método estadístico no paramétrico de tipo ordinal, para validar la hipótesis que propone la investigación la cual es: La percepción que tienen los colaboradores en función del apoyo organizacional brindado por la organización incide de manera positiva en el logro del engagement.
De igual manera los resultados expuestos en este apartado contribuyen para cumplir con el tercer objetivo que se enuncia de la manera siguiente: Determinar el nivel de correlación existente entre los factores del apoyo organizacional percibido y el compromiso organizacional que desarrollan los colaboradores hacia la empresa. En la tabla 6 se enlistan los resultados del análisis de correlación bivariado por el coeficiente de rangos de jerarquías aplicado.
Tabla 6 Coeficiente de correlación bivariado de Spearman. Apoyo organizacional percibido VS Engagement
| Variables de estudio | Engagement | Apoyo organizacional percibido | ||
| Rho de Spearman | Engagement | Coeficiente de correlación | 1 | .724 |
| Sig. (bilateral) | .002 | |||
| Apoyo organizacional percibido | Coeficiente de correlación | 0.724 | 1 | |
| Sig. (bilateral) | .002 | |||
Fuente: Elaboración propia utilizando el programa SPSS, 2022.
Los resultados de los índices expuestos en la tabla anterior afirman con un nivel de confianza del 95% que existe una asociación positiva alta entre el engagement y el apoyo organización percibido por los empleados de unidad de análisis, lo cual se observa por medio del valor del coeficiente de correlación (RHO) de .724. Cuya conclusión se elabora por medio de la regla de interpretación de dicho coeficiente mostrada en la tabla 7.
Tabla 7 Regla de interpretación del coeficiente de correlación. Escala de decisión
| Signo | Rho | Grado de relación |
| ± | 0 | Relación nula |
| ± | 0 a 0.19 | Relación muy baja |
| ± | 0.2 a 0.39 | Relación baja |
| ± | 0.4 a 0.59 | Relación moderada |
| ± | 0.6 a0.79 | Relación alta |
| ± | 0.8 a 0.99 | Relación muy alta |
| ± | 1 | Relación perfecta |
Fuente: Elaboración propia utilizando el programa SPSS, 2022
Para el proceso de prueba de la hipótesis, se utilizó el coeficiente de correlación como método estadístico no paramétrico de tipo ordinal para determinar la intensidad de asociación entre las variables, en otras palabras, se tomaron los resultados de la tabla 5 y se encontró por medio del índice de significancia de (p)= 0.002 que se acepta la hipótesis planteada puesto que dicho índice es menor a 0.05.
Asimismo, dicha asociación de magnitud alta y positiva se puede observar de manera más clara en la figura de dispersión siguiente (Figura 1), donde se visualiza este padrón de tendencia positiva.

Figura 1 Grafico de dispersión. Apoyo organización percibido VS Engagement de la empresa Grease Monkey. Fuente: Elaboración propia utilizando el programa SPSS.
En la figura 1 se puede apreciar claramente el patrón con tendencia positiva y que la variabilidad de las medias expresa en qué grado ambas variables tienen el mismo orden.
Ahora bien, con la finalidad de comprobar el grado de ajuste existente entre las variables del presente estudio, es decir, evaluar si el apoyo organizacional percibido predice el engagement, se realizó un análisis de regresión lineal, presentándose en la tabla 8 los resultados de la aplicación cuya expresión matemática es la siguiente:
ENGTOT=β_0+β_1 AOPTOTAL+ μ ……… (1) Modelo general
Los resultados obtenidos de la estimación del modelo se muestran en la tabla 7 donde se aprecia en primer lugar, a través del valor de significancia valores de coeficientes aceptables por encima del 5% de probabilidad, es decir, que la predicción posee un nivel de confianza de estimación del 95% debido a que dichos valores están por debajo del 0.005, β_0=0.001 y β_1=0.004.
Tabla 8 Coeficientes del modelo de regresión lineal general
| Coeficientes | Valor del coeficiente | Error estándar | R2 | Sig. |
| β0 | 10.189 | .539 | .477 | 0.001 |
| β1 | 1.011 | .294 | 0.004 |
Variable dependiente: Engagement. Fuente: Elaboración propia utilizando el programa SPSS.
De esta manera el modelo general de regresión se expresa lógica matemática de la manera siguiente:
ENGT=10.189+1.011AOPTOTAL+ μ … (1.1)
En segundo lugar, los valores de los coeficientes en el modelo 1.1 indican que si el apoyo organizacional percibido desarrollado por los empleados fuera evaluado nulo, en la escala de percepción marcada en este proceso de investigación, aun así, existiría un nivel de engagement general de 10.189 lo cual, de acuerdo a la tabla 2 de ponderación de niveles de apoyo organizacional en el capítulo metodología ésta es baja. Por su parte, el nivel engagement variará en 1.011 a medida que incremente los niveles de evaluación del apoyo organizacional percibido. En tercer lugar, el coeficiente de correlación
=.477 no indica que el 47.7% del engagement desarrollado por los colaborados de empresa depende de lo niveles de percepción de apoyo organizacional que manifiesten.
Ahora bien, si la estimación del modelo general se analiza segregando los componentes del engagement, los cuales son vigor, dedicación y absorción y se verifica el efecto que estos causan de manera individual al apoyo organizacional percibido, los resultados son los que se presentan en las tablas 9. De esta manera los modelos individuales y los resultados son los siguientes:
ENGVIG=β_0+β_1 AOPTOTAL+ μ…… (modelo 2)
ENGABS=β_0+β_1 OPTOTAL+ μ…… (modelo 3)
ENGDED=β_0+β_1 ENGVIG+ μ…… (modelo 4)
Tabla 9 Coeficientes de los modelos de regresión lineal individuales
| Modelos | Coeficientes | Coeficientes no estandarizados | R^2 | t | Sig. | |
| B | Error estándar | |||||
| 2 | β0 | -.496 | 11.092 | .384 | 4.595 | .965 |
| ENGVIGOR | .892 | .313 | 2.848 | .014 | ||
| 3 | β0 | 52.589 | 7.963 | .345 | 6.605 | .000 |
| ENGDED | .861 | .329 | 2.619 | .021 | ||
| 4 | β0 | 54.238 | 14.469 | .115 | 3.749 | .002 |
| ENGABS | .643 | .495 | 1.299 | .216 | ||
En la tabla anterior, se observa que si se trata de manera desagregada cada una de las categorías de que componen el engagement se obtiene primeramente que el apoyo organizacional percibido sólo explica el 38.4% de variabilidad del apoyo en engagement generador por los componentes de la dimensión vigor, mientras que la dedicación es causada en un 34.5% por los efectos en los niveles de apoyo organizacional y la absorción sólo el 11.5% siendo esta la más baja. Sin embargo, si se buscara hacer el análisis con estos datos, esto no procedería para el nivel de confianza del 95% permitido, pues de acuerdo a los resultados de la columna de significación estos están por arriba del 0.005.
2.6 Análisis cualitativo
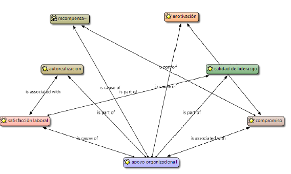
En lo que toca al análisis cualitativo, primero se organizaron los datos para luego ser analizados con la finalidad de identificar y determinar los vínculos y matices existentes. Una de las herramientas utilizadas para determinar dichos vínculos en los procesos cualitativos fue la red semántica. A continuación, se muestra el modelo cognitivo resultante del proceso de la información recabada en la unidad de análisis (Figura 2).
En la figura 2, se muestran las interacciones existentes entre la variable de apoyo organizacional y los factores que la componen. Así, esquemáticamente se aprecian, por una parte y de los resultados del análisis de las entrevistas aplicadas, la existencia de una relación paralela entre el compromiso y el apoyo organizacional, es decir, más que una relación lineal existe una asociación entre ellas. Ahora, por otra parte, se aprecia como la percepción que les generan los apoyos brindados por parte de la gerencia es la causa por la cual se hace presente la satisfacción laboral en los empleados misma que se asocia directamente con la autorrealización, a la que Maslow menciona que se logra cuando eres capaz de alcanzar tu máximo potencial, es decir, que sientes que has logrado tu mejor versión o estás en un camino hacia ello, por eso la importancia de generar ese bienestar por medio del apoyo en cada persona que labora para la organización.
Del mismo modo, también se aprecia la interacción que se desarrolla entre estas dimensiones, pero ya no partiendo directamente de la médula central del apoyo organizacional, por ejemplo, si se observa el compromiso, este está directamente relacionado con la motivación, razón por la cual la teoría marca una dependencia del engagement generalizado.
Otra forma de hacer este mismo análisis es por medio del conteo de palabras claves donde se desenvuelve el léxico de los colaboradores de la unidad de investigación, para ello se muestra a continuación la tabla 10 con los resultados obtenidos.
Tabla 10 Análisis cuantitativo de conteo semántico de las dimensiones del apoyo organizacional
| Etiquetas de fila- | -Suma de Frecuencia por grupo |
| Ambiente laboral | 4.99% |
| Apoyo | 6.24% |
| Autorrealización | 6.70% |
| Beneficios | 10.21% |
| Bono | 1.33% |
| Capacitación | 14.89% |
| Compañeros | 2.65% |
| Compromiso | 0.80% |
| Concentrado | 0.88% |
| Engagement | 0.80% |
| Gerencia | 9.28% |
| Lugar de trabajo | 0.62% |
| Motivación | 7.87% |
| Otros | 5.92% |
| Recompensas | 5.14% |
| Trabajo | 20.89% |
| Vinculación | 0.88% |
| Total general | 100.00% |
Fuente: Elaboración propia utilizando el programa Atlas. Ti, 2022.
La tabla 10, muestra por medio del análisis de conteo relativo las palabras más utilizadas por las personas entrevistadas y que el primer lugar lo ocupa la palabra trabajo con un 20.89% de incidencia, dicho concepto orientado hacia las condiciones laborales cuyos elementos más repetitivos son la palabra diferencia, descanso y responsabilidad, lo cual, confirma los elementos ideológico conductuales que componen a la variable de estudio apoyo organizacional en su dimensión condiciones favorables de trabajo, con lo cual se alinea la idea teórica con la práctica de la dependencia de esta variable para el engagement.
3. Conclusiones
La presente investigación tuvo como objetivo principal establecer de qué manera se relaciona el apoyo organizacional percibido de los colaboradores con el engagement que estos desarrollan, concluyendo a continuación en función de los resultados. Cualquier recurso que la empresa ponga a disposición del colaborador repercute en la percepción que este tenga en función de los apoyos e influirá en el compromiso que muestre o desarrolle con sus actividades, y que, alineados al modelo de Demandas y recursos laborales de Bekker y Demerouti esto consiste en que los trabajadores hagan uso de cualquier recurso laboral ya sea, físico, psicológicas u organizacional y hagan frente a las demandas de la organización en la cual trabajan.
En respuesta al objetivo uno, se obtuvo un alto nivel de engagement en los colaboradores de la empresa, mismos que mantienen una actitud positiva, de mucha dedicación y pasión frente a su trabajo. Los hallazgos confirman que el apoyo organizacional no solo mejora el compromiso y la satisfacción laboral, sino que también influye en la autorrealización de los empleados. El análisis cuantitativo respalda esta relación, demostrando que un mayor apoyo percibido incrementa el engagement. Por lo tanto, es fundamental que las organizaciones implementen estrategias que fortalezcan la percepción de apoyo entre los empleados, lo que contribuirá al bienestar, la motivación y el rendimiento laboral.
Ambos enfoques ponen en evidencia que, aunque el apoyo organizacional desempeña un papel clave en el engagement de los colaboradores, su impacto está mediado por la forma en que los empleados lo perciben y por el grado de satisfacción y autorrealización que experimentan dentro de la organización. Lo anterior, puede atribuirse a que la empresa demuestra su interés por sus colaboradores llevando a cabo cursos de capacitación y actualización semestrales enfocados a la mejora de sus habilidades y conocimientos.
Los resultados indican que, los directivos de dicha franquicia sí se preocupan por el bienestar y desarrollo de sus colaboradores y de acuerdo a diferentes investigadores, tiene una repercusión positiva en los niveles de engagement. Sin embargo, la investigación empírica demuestra bajo interés por parte de los empleados a dichos apoyos, y estos demuestran solo la necesidad de apoyos económicos y manifiestan el bajo interés y rechazo con acciones que abonen a la parte intrínseca. Cabe destacar que, según la teoría de los apoyos de Rhoades y Eisenberger no todas las personas perciben el apoyo que les brinda su organización de la misma manera, y eso dependerá de sus metas y objetivos que tengan primeramente como personas y después como trabajadores.
Congruente con los resultados de engagement y haciendo referencia al objetivo dos de esta investigación, el proceso de la información arrojó un nivel de apoyo organizacional percibido alto en los empleados, dicho resultado es atribuido a que, los empleados están agradecidos al contar con un sostén cuando les han sido necesarios, o que cuando ocupan un favor especial se les concede, o qué decir de la idea que comparten al sentir que su organización se preocupa por su bienestar y, además, valora las contribuciones que realizan para la organización (Eisenberger, 1986).
Asimismo, se llega a la conclusión de que sin duda la empresa puede obtener el nivel de muy alto en cuanto a la percepción que tienen sus colaboradores, y esto desde la teoría del intercambio social de Homans y Blau donde se señala que el incremento de los niveles de apoyo organizacional percibido puede ser explicado desde factores intangibles, satisfaciendo mayormente las necesidades intrínsecas donde se encuentra la estima y el reconocimiento. Por ejemplo, los colaboradores comentan que sienten que sus propósitos, deseos y/o objetivos no son tomados en cuenta, es ahí entonces donde los individuos no se sienten obligados a retribuir de la mejor manera a la organización.
De igual manera, se contrasta el modelo Job Demands- resources propuesto por Bekker y Leiter el cual hace referencia a la satisfacción de las necesidades socio-afectivas aunadas a las socio-emocionales, las cuales son recursos ausentes en Grease Monkey y afectan las condiciones de funcionalidad administrativa de la empresa. Llegando a la comprensión de que, para alcanzar aún mejor respuesta del colaborador, se debe apostar a tratar de satisfacer o al menos considerar de alguna manera dichas necesidades, lo cual vendrá a repercutir en su compromiso y lealtad.
En cuanto a los resultados de correlación y estimación y contestando al objetivo tres, existe una asociación positiva alta entre el apoyo organizacional percibido y el engagement de los empleados en la unidad de análisis, lo cual se observa por medio del valor del coeficiente de correlación (RHO) de .724. La relación entre estas variables puede significar que, en tanto los empleados perciban mayor apoyo organizacional, mayores serán sus niveles de engagement. Dicho de otro modo, mientras los empleados se sientan valorados, apoyados y reconocidos, mayor será su vigor, dedicación y absorción.
Además de que estos resultados sirven para dar respuesta a la pregunta central de esta investigación: ¿De qué manera se relaciona el apoyo organizacional percibido de los empleados con el engagement que desarrollan hacia la empresa? afirmando que las variables se relacionan de una manera alta-directa y positiva.
Por su parte, la estimación del modelo de regresión, nos permite determinar haciendo referencia a la teoría de Eisenberger y Rhoades, quienes proponen como componentes del apoyo organizacional al reconocimiento por parte de los supervisores, la satisfacción de las necesidades socio afectivas, las recompensas o premios organizacionales y condiciones favorables de trabajo e imparcialidad en la distribución de los recursos; y que para esta unidad de análisis sólo representan el 47.7% del engagement desarrollado por los colaboradores, teniendo así que, el 53.3% restante es explicado por otros factores, entre los que se resalta como resultado de las entrevistas, todo aquello que se traduzca en dinero así como a la edad y los propósitos del colaborador.
Ahora bien, en cuanto al análisis del impacto individual que tiene el engagement en el apoyo organizacional de los colaboradores de Grease Monkey, se determina que, si la percepción fuera nula, es decir, si la empresa no brindara ningún tipo de apoyo o reconocimiento al empleado, aun así, estos muestran un nivel de 10.189 de engagement en sus actividades diarias que de acuerdo a la categorización de Córdoba (2014), es considerado fuera de los niveles de medición de percepción de engagement pero existente, lo cual nos indica la existencia de un vínculo con la autorrealización, o en palabras de los mismos trabajadores, “amor al oficio”, factor que incide en el mantenimiento del compromiso del empleado con su empresa, y en consecuencia, en la calidad de su desempeño. A lo anterior se añade que, el mismo modelo de regresión, evaluado en la escala de percepción máxima, se obtiene de acuerdo a la categorización de Córdoba (2014), un nivel de 116.344, indicando la presencia de alto grado de engagement.
Corroborando así que, a mayor percepción de apoyo organizacional mayor engagement. Tal como lo afirma John Stacey Adams en su teoría de equidad en la cual argumenta que el apoyo que perciben los empleados juega un papel importante que impacta en el bienestar y compromiso del mismo e influye en la relación que pueda surgir entre empresa-colaborador. De esta manera, y con base en los resultados obtenidos, se comprueba la hipótesis propuesta en esta investigación la cual dice que la percepción que tienen los colaboradores en función del apoyo organizacional brindado por la organización incide de manera positiva en el logro del engagement.
Y finalmente, como futuras líneas de investigación se proponen las siguientes: (a) se aconseja investigar cómo la escolaridad de los colaboradores influye para percibir los apoyos por parte de la empresa, y si eso también repercute en su compromiso, ya que solo existen estudios en el sector público e industrial (b) se recomienda elaborar un estudio multi-caso y así contar con un análisis generalizado del sector automotriz ya que dichas variables no han sido estudiadas en su conjunto, ni de manera masiva en dicho sector, pudiendo tener con ello el comportamiento universalizado de las variables. (c) Y, por último, se sugiere la utilización del modelo AREA de Cárdenas y Jaik (2014), para investigar cómo se relacionan entre sí los diferentes factores que ahí proponen (emociones positivas en el trabajo, el autoconcepto laboral positivo, apoyo social percibido en el trabajo y resiliencia en el trabajo) y que integran al engagement.



















