1. Introducción
La llegada del COVID-19 ha sido perjudicial para todo el mundo y en todos los ámbitos, y la educación no es la excepción. Esta situación ha resaltado el entorno globalizado en el que nos encontramos. A pesar de todas las dificultades que se han presentado en esta época, ha aumentado la educación informal, mediante cursos en línea, plataformas digitales y redes sociales. Actualmente los estudiantes asisten a varias instituciones y realizan diferentes cursos de su agrado, donde obtienen como resultado un certificado.
Este nuevo entorno de educación nace la necesidad de que las instituciones educativas trabajen en conjunto para lograr entornos conectados, transparentes y seguros. De esta manera, toda la información de los estudiantes, más allá de la institución a la que pertenezca, se encontraría disponible para todos los interesados en una red conectada por diferentes nodos, en este caso las instituciones.
Actualmente la información de un estudiante se obtiene mediante sistemas de información y LMSs (Learning Management Systems) de cada institución. Están almacenadas en almacenes de datos y los procesos de validación son diferentes dependiendo de la organización.
El escenario ideal sería que estas instituciones se encuentren en un entorno enlazado y los registros de los estudiantes, como actas de calificaciones, certificados académicos, títulos y otra información sobre su trayectoria profesional sea de fácil acceso y exista un solo sistema de verificación. De esta manera, las organizaciones interesadas en contratar una persona calificada tendrían una visión completa e integral de los candidatos, así como información fácil de verificar.
Blockchain (BC) es una de las tecnologías centrales de esta transformación y permite mantener registros descentralizados y distribuidos de transacciones digitales (Bartolomé et al., 2017). Actúa como una base de datos distribuida que almacena registros de todas las transacciones en una red. Las transacciones son agrupadas en bloques identificados por su hash criptográfico. Los bloques forman una secuencia lineal, cada uno hace referencia al hash del anterior, formando una cadena de bloques llamada Blockchain (Bahga & Madisetti, 2016).
La gran parte de las soluciones se enfocan en solucionar los problemas relacionados con el fraude en certificaciones, crear pasaportes de aprendizaje digitales o crear identidades soberanas digitales.
Estas soluciones, además de permitir a los estudiantes acceder a sus registros fácilmente, reducen tiempo y costos en los procesos de verificación y autenticación de las instituciones. Muchas de las organizaciones que actualmente proporcionan certificación operan más ampliamente en certificados basados en blockchain con educación como un subconjunto (Galen et al., 2018). El caso ideal sería que existan una red mundial de blockchain en donde las cadenas de bloque de cada institución se unan y así el pasaporte de cada persona sea válido en cualquier parte del mundo.
El objetivo de este trabajo es reutilizar conocimiento arquitectónico de diferentes DApps en el ámbito de educación para desarrollar y aplicar un marco de trabajo para modelar DApps basados en el ámbito de educación. El marco de trabajo se valida en dos casos de estudio planteados. El primer caso, busca eliminar la centralización que existe en la emisión y verificación de certificados académico, por otro lado, el segundo caso presenta una alternativa para gestionar la propiedad intelectual e incrementar la creación de contenido académico utilizando un mecanismo de recompensas.
El documento está estructurado de la siguiente manera. La Sección 2 proporciona un contexto sobre la tecnología Blockchain y su aporte en la educación, mientras que Sección 3 describe los casos de estudio mencionados. La sección 4 presenta el marco de trabajo, que incluye una los pasos para la elaboración de una DApp, una arquitectura robusta para este tipo de aplicaciones y diferentes flujos para controlar el cambio de políticas de terceros de las herramientas seleccionadas. La sección 5 se resume de forma clara la aplicación del marco a los casos de uso presentando las arquitecturas probadas en dos casos a más detalle. Finalmente, los principales hallazgos se resumen y discuten en la sección 6.
2. BC y Educación
2.1 Trabajos relacionados y usos de BC en Educación
Se realizó una revisión sistemática basada en una metodología (Okoli & Schabram, 2010)(Alammary et al., 2019), sobre las soluciones que la tecnología BC ofrece, donde se destaca la certificación académica, la identidad soberana y los pasaportes de aprendizaje.
Para obtener la información se utilizó un gestor de bibliografía, en este caso Mendeley, para gestionar la bibliografía y realizar las referencias correctamente. Con los artículos seleccionados, se realiza un análisis de cada archivo, buscando temas relevantes que se describen en la sección Definición de búsqueda. Algunos de los temas tratados son definiciones, beneficios, limitaciones, áreas de aplicación y trabajo futuro (Jaramillo & Piedra, 2020).
Como resultado de las soluciones que la tecnología BC ofrece, se destaca la certificación académica, la identidad soberana y los pasaportes de aprendizaje, además, se comparó algunas cadenas de bloque existentes que se encuentran en el mercado y va aumentado su popularidad.
La tabla 1 presenta algunas soluciones encontradas en los diferentes casos mencionados.
La tabla 2 presenta un cuadro comparativo entre algunas de las opciones de esta tecnología más utilizadas en la actualidad.
Las principales características del Blockchain son la descentralización, trazabilidad y la inmutabilidad. Estas implican que los datos registrados en blockchain son más específicos, auténticos y seguros (Ezeudu et al., 2018). Esta tecnología puede resolver los problemas de irregularidad de información y facilitar la confianza entre extraños por sus características de descentralización e inmutabilidad.
En este contexto, la tecnología BC puede transformar el proceso de emisión de certificados, creando datos enlazados que se encuentren encriptados, disminuyendo así el fraude académico debido al que existiría un proceso de verificación confiable. Las cadenas de bloques se pueden usar para almacenar hashes criptográficos ("huellas digitales") de los certificados, o para almacenar las propias reclamaciones. Por lo tanto, una cadena de bloques puede asumir la función de un registro de certificado público (Camilleri & Grech, 2017).
Los principales interesados con esta tecnología en el ámbito de la educación son los estudiantes y los docentes, sin embargo, las empresas, los centros de educación e incluso los bancos y el mismo gobierno pueden verse beneficiados por esta tecnología. Estas soluciones no solo proporcionan a los estudiantes una forma más eficiente de acceder a los registros, sino que puede reducir la carga administrativa y de costos de las instituciones para verificar y autenticar los registros. El caso ideal sería que existan una red mundial de blockchain en donde las cadenas de bloque de cada institución se unan y así el pasaporte de cada persona sería válido en cualquier parte del mundo. (Galen et al., 2018). La figura 1 presenta el contexto de BC en la Educación.
2.1 Certificación Académica
Las certificaciones digitales que se emiten en las unidades educativas utilizan infraestructura pública. Estos documentos representan un gasto significativo para las instituciones, así como desperdicio de tiempo en sus procesos (Sharma, 2018).
La necesidad de un certificado académico es primordial, ya sea por la asistencia a un congreso, el registro de una acreditación o el propio título de grado y postgrado, sirven como un mecanismo de verificación. Por esta razón, los pasos a seguir son generalizados. La tabla 3 presenta el proceso de un certificado.
Este es un proceso global, que incluso siendo controlado de forma centralizada aún debe enfrentar la posibilidad de fraude académico, y la dificultad de verificar la veracidad de los certificados académico. Incluso si se toman medidas de seguridad, aún es posible copiar el formato de un certificado, alterarlo y añadirlo a la hoja de vida (Jaramillo & Piedra, 2020).
La tabla 4 presenta una comparación entre los diferentes tipos de certificados.
3. Oportunidades de Aplicación
En el contexto de esta propuesta se han identificado dos casos de uso que se describen a continuación.
3.1. Certificación Académica.
Para probar la descentralización de la aplicación, se han definido cuatro instituciones que trabajan en conjunto dentro de la red BC, además, cada estudiante puede recibir certificados de cualquiera de las instituciones. En este caso hay siete estudiantes que pertenecen a una o más instituciones.
Cada archivo podrá cargarse por la institución, que se da por validado directamente, o por el estudiante, en donde debe esperar una validación de la institución. Una vez que el certificado se encuentre validado, el estudiante podrá compartir sus certificados a cualquier empleador interesado. La figura 2 presenta la interacción entre diferentes instituciones, estudiantes y posibles empleadores.
Para este caso se han planteado cuatro instituciones, además, existen siete estudiantes que pueden interactuar con diferentes instituciones. Cada estudiante tiene un perfil con sus certificados validados por las instituciones. El estudiante puede dar acceso a un empleador interesado para que pueda visualizar sus certificados validados.
Esta solución permite: (1) eliminar intermediarios, (2) obtener procesos transparentes en el proceso de un certificado, (3) Información inmutable, es decir, imposible de eliminar y modificar.
3.2. Gestión de propiedad Intelectual y Sistema de Recompensas
En este caso, se plantea un sistema de gestión de propiedad intelectual, en donde todo el contenido creado por un autor es verificado por su institución y se almacena con una clave única, de esta manera, es fácil rastrearlo y tener un control sobre el mismo, en caso de que este documento presente otra clave, se puede concluir que no es un documento auténtico.
Por otro lado, este contenido verificado puede compartirse con usuarios que pueden dar recompensas, en donde el autor que tenga contenido con muchas recompensas pueda ser reconocido por su institución, ya sea mediante bonos, becas o un certificado. Esta solución permite crear contenido de mejor calidad por parte de los autores lo que mejora el nivel de la institución. La figura 3 presenta el funcionamiento de este caso.
En este caso, existen dos creadores de contenido, en donde el verificador acepta su contenido para que pueda ser observado por los usuarios, estos usuarios envían una recompensa a los trabajos que consideran buenos y estas se acumulan sumando una buena reputación al autor del contenido.
Esta solución ofrece: (1) trazabilidad en el proceso de creación y aceptación de contenido, (2) Contenido almacenado de forma segura, (3) Recompensas para los autores del contenido.
4. Propuesta de arquitectura del framework
Toda aplicación web es construida con un conjunto de tecnologías que permitan tener un servidor, un cliente, una base de datos y, en fin, todas las herramientas necesarias; esta combinación es conocida como stack (Subramanian, 2019). En este contexto, una aplicación descentralizada que está compuesta a breves rasgos por: (1) Un backend que trabaja con contratos inteligentes. (2) Un frontend (que permite visualizar la aplicación web) desarrollada en React. (3) Toda la información de los usuarios es encriptada localmente y luego es almacenada en IPFS para tener un nivel de seguridad alto.
Se han definido 7 pasos (Jaramillo & Piedra, 2020), descritos en la figura 4, para la creación de una aplicación descentralizada. Estos pasos abarcan los temas más importantes para el desarrollo de estas.
El primer paso arranca con la elección de tecnologías BC de acuerdo al propósito de la BC. Cada DApp requiere diferentes herramientas, de acuerdo con las necesidades y necesidades. En este sentido, se han definido varias herramientas que se considera pueden utilizarse en diferentes casos de aplicación. La figura 5 presenta las herramientas seleccionadas para cada paso.
De acuerdo con los pasos propuestos, se han definido algunos componentes importantes que son presentados en una arquitectura. En esta se presenta una solución con las herramientas previamente seleccionadas, sin embargo, pueden ser aplicadas otras tecnologías
El marco de trabajo contiene una arquitectura que puede ser usada en diferentes DApps en el ámbito de la educación. Tiene dos componentes grandes que es la parte del cliente (frontend) y la parte del servidor (backend). Además, incluye un componente de pruebas y despliegues, donde se maneja la migración y compilación de contratos inteligentes (Jaramillo & Piedra, 2020). La fig. 6 presenta la arquitectura propuesta.
4.1. Componente Navegador
En el componente Navegador, podemos observar que existe un Frontend en donde todos los interesados interactúan con la aplicación. En este caso, react es una buena opción para realizar este componente, sin embargo, puede usarse otras tecnologías como Angular o Vue y apoyarse con Drizzle.
Al ser una aplicación descentralizada, se utiliza una extensión del navegador para que se pueda integrar con la BC. Para comunicarse con el proveedor se utiliza una API que facilita la comunicación con el lado del cliente.
4.2. Backend
En el caso del Backend, se utiliza una BC, que permite gestionar cada una de las transacciones realizadas. En este caso se utiliza Etherum, pero podría sustituirse por cualquier otra BC como Hyperledger, Tron, etc.
Para la gestión de contratos inteligentes - parte importante al trabajar con una BC - se plante usar el lenguaje Solidity, utilizado para la plataforma Etherum.
Por otro lado, para almacenar archivos multimedia, como documentos o imágenes, se utiliza el protocolo IPFS de que crea un clave hash y la almacena en la BC ofreciendo mayor seguridad y eficiencia.
4.3. Pruebas y despliegue
Se incluye también un componente de pruebas y despliegue, en donde se puede usar una BC local con la ayuda de Ganache para probar la aplicación antes de que entre en operación, y usar Truffle para la migración y complicación de los contratos inteligentes.
4.4. Integración/Entrega Continua (CI/CD)
Este componente se ha considerado necesario debido a las aplicaciones descentralizadas utilizan varias aplicaciones de terceros, lo que una integración/entrega continua permite tener un mejor control de errores tanto durante el desarrollo como el mantenimiento. En este caso, se ha seleccionado Travis CI, aunque existen otras herramientas como Jenkins, CircleCI, entre otras
4.5 Gestión de errores y políticas de cambios en herramientas de terceros
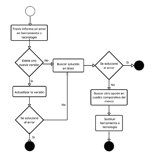
Las aplicaciones descentralizadas tienen una gran dependencia de herramientas de terceros, lo que crea una preocupación para la gestión de las políticas y errores causados por estas tecnologías. Por esta razón, se define dos diagramas de flujo para gestionar los errores o cambios de políticas en estos terceros. La figura 7 presenta el flujo definido para gestionar errores.
En primer lugar, se presenta una situación donde se produce un error, para esto hay que verificar si un cambio de versión resuelve el problema. Sino se debe buscar una solución online, en la arquitectura se buscó herramientas que tengan soporte y comunidad de usuarios para procurar que existan soluciones a errores. Por último, se recomienda cambiar la tecnología en el caso de que no se encuentre soluciones en los pasos definidos anteriormente.
La gran parte de herramientas y tecnologías creadas como apoyo para las aplicaciones descentralizadas son de código abierto y es una política que estas aplicaciones promueven. Sin embargo, pueden existir cambios en políticas que deben ser analizados por las instituciones. La figura 8 presenta un flujo de cómo actuar en estos casos.
Mediante este flujo se puede determinar cómo actuar en caso de errores, de esta manera, el mantenimiento de la aplicación es más eficiente.
5. Conclusiones
Actualmente nos encontramos en un entorno competitivo donde la velocidad de adaptación es crucial para sobresalir. La tecnología BC, considerada por muchos técnicos como una tecnología que revolucionará al mundo, podría ser la solución a la actual situación de las instituciones, donde la gestión centralizada predomina. Con la cadena de bloques podemos crear entornos descentralizados en donde los sistemas sean interoperables. Esta tecnología va tomando fuerza en diferentes áreas como la agricultura, medicina, gobierno y educación.
La característica de descentralización de esta tecnología hace posible que las transacciones sean transparentes, de manera que exista trazabilidad en todo el proceso educativo de un estudiante. Como resultado obtenemos transacciones confiables, sin la necesidad de un intermediario que controle la transacción. Por otro lado, cada transacción se encuentra encriptada de manera que se disminuye la posibilidad que la información almacenada sea vulnerada, también, permite tener un registro bien definido de cada actividad realizada de manera que se pueda rastrear todo el ciclo de vida de un estudiante dentro de la institución.
BC es una tecnología que tiene un potencial tanto disruptivo como transformador para abordar cuestiones fundamentales para la integridad de los procesos educativos, garantizar la confianza pública y la productividad en entornos distribuidos y descentralizados. El marco de trabajo planteado contempla diferentes puntos en la creación de una aplicación descentralizada en el ámbito de la educación superior, por lo que puede ser aplicado en los diferentes casos de uso presentados. Es un gran punto de inicio para los investigadores y programadores que quieren desarrollar soluciones en este ámbito, sin embargo, se recomienda realizar un análisis previo de las diferentes herramientas y tecnologías necesarias para los diferentes componentes de la arquitectura planteada.
Las herramientas mencionadas crean cierta dependencia de terceros, por esta razón, se ha definido medidas de control para saber como actuar ante cambio de políticas de estas organizaciones, sin embargo, la gran mayoría de las herramientas y soluciones BC son de código abierto y existe una gran campaña por incentivar a que esta filosofía open source continúe.
Este trabajo expone dos casos de aplicación de la cadena de bloques para la educación, pese a que existe otros casos como la gestión de identidad soberna, creación de pasaportes de aprendizaje y la verificación de acreditaciones. La tecnología blockchain tiene el potencial de revolucionar procesos académicos. Sin embargo, todas estas propuestas, incluido nuestro propio marco, enfrentan barreras para su adopción e implementación que requieren más experimentación, evaluación y colaboración activa con la comunidad académica y la administración de instituciones educativas. Sobre esta base, como trabajos futuros se van a realizar prototipos donde se presente el flujo de la certificación académica y poder probar la arquitectura planteada.

























