1.Introducción
La forma en que el investigador comprende el mundo determina los medios y las formas en cómo se logra dar cuenta de la realidad, implanta ciertos parámetros de comprensión y explicación de lo que es, la imagen que se expresa comenzando con la teoría que la explica, y en esencia, en los supuestos implícitos y explícitos que se construyen de dichas formas y métodos que dan cuenta de la realidad que la suscribe; en este sentido, dentro del campo de la administración y del análisis organizacional, es importante la discusión sobre las herramientas disponibles para el acercamiento a la realidad de los sujetos. De tal manera, que la investigación cualitativa y el uso de la entrevista permiten interpretar y comprender la intersubjetividad como formas de obtener la verdad de esa realidad, la interpretación de la forma de pensar del sujeto quién es quién da la información y actúa como ser pensante y participativo en su realidad (Lázaro, 2021). El objetivo fundamental de la entrevista como técnica de investigación cualitativa, es la descripción de grupos sociales y escenas culturales mediante la recolección de la vivencia de las experiencias de las personas implicadas en un grupo u organización, con el fin de captar cómo definen su propia realidad y los constructos con los que organizan su mundo (Demmer, 2016). Dentro de este contexto, en el estudio de las organizaciones, algunos autores han analizado el papel central del lenguaje como vehículo de comprensión en la creación y el sustento de las estructuras organizativas (Daft, 2010) (Smircich, 1993), en este sentido, el acto de comunicación e intercambio de información devela el lenguaje como un proceso de construcción social. Berger y Luckmann (1996) reconocen las organizaciones como fenómenos construidos socialmente, es decir, como un espacio discursivo construido mediante prácticas del lenguaje, en especial por actos creativos, narrativos y de conteo de historias (Kvale, 2012) (Humphreys & Brown, 2008). De tal forma que, la entrevista abre un espacio a reconocer el discurso que se construye en los espacios organizacionales. Guba y Lincoln (2002) describen los soportes epistemológicos y ontológicos de la entrevista a través de la concepción múltiple de la realidad, por lo que la interpretación de esta puede ser diversa. La investigación cualitativa no pretende llegar a abstracciones universales, se pretende averiguar lo único y específico en un contexto determinado y lo que es generalizable a otros grupos. La entrevista consiste en utilizar los sentidos para registrar los hechos y las realidades sociales presentes del entrevistado y su realidad (Gil et al., 1996). La entrevista es una técnica básica de recolección de información en las Ciencias Sociales que plantea cuestiones sobre la realidad de las personas, registrando la interpretación de un contexto determinado en condiciones naturales (espacios y objetos), condiciones sociales (individuos, grupos, roles), condiciones culturales (lenguaje, materiales, conocimientos) y condiciones históricas (Kvale, 2012). La entrevista combina la participación en la vida de las personas que están siendo estudiadas con la inmersión del investigador en la cotidianidad del grupo reconociendo las creencias, los miedos, las esperanzas y las expectativas básicas. El lenguaje es el medio donde se solidifican los significados, es la aproximación de los hombres que le imprimen significados a las cosas, a las situaciones, y a los momentos; es por ello que en el proceso de comunicación los datos obtenidos en la entrevista, no solamente pueden ser vistos como una serie ordenada de palabras oraciones y proposiciones sino además, una estructura que permite a los sujetos utilizar el lenguaje como medio de narración y argumentación (Strauss & Corbin, 2016), donde el conocimiento adquirido permite valorar y considerar ciertos aspectos en situaciones específicas, y es por esto que la utilización del lenguaje adquiere una dimensión social. La entrevista permite acceder a la cosmovisión de las personas. En el presente texto, a partir de tres estudios de caso, es identificar algunas implicaciones metodológicas sobre el proceso de la entrevista cualitativa en la recogida de la información a partir de vincular el escenario, el entrevistado, el tema de investigación y el investigador, se exponen tres temas:
El encuadre teórico metodológico de la entrevista.
La entrevista en el estudio de las organizaciones. Tres estudios de caso.
Las reflexiones.
2.La entrevista
La entrevista tal y como se muestra en este trabajo, forma parte de la batería de técnicas de la investigación cualitativa con base en el método inductivo. No obstante, se ha insistido en que la entrevista por sus características se presenta de diferentes formas (Gudkova, 2018). Éstas han sido aprovechadas activamente por representantes de diversas tradiciones científicas. Tanto los partidarios del paradigma positivista como del interpretativo utilizan la técnica de la entrevista para recopilar datos, aunque las expectativas y suposiciones de los investigadores, así como el proceso de preparación de la entrevista y la esfera de la conclusión, difieren fundamentalmente (Gudkova, 2018). El método de la encuesta -en algunos casos- no logra penetrar de manera sutil en el fenómeno sociológico; en estos casos, la entrevista, y sus diversas modalidades en la metodología cualitativa, es un instrumento oportuno para la obtención de información social, por su capacidad de retener las agudezas del discurso (Estrada, 2011). La definición que Gudkova (2018) otorga como una forma específica de conversación donde el conocimiento se produce a través de la interacción entre un entrevistador y un entrevistado con un propósito específico determinado para el investigador que en torno a las preguntas de investigación o áreas temáticas, determina una interacción que tiene lugar entre dos personas que forman juntas sus experiencias e interpretaciones de su comportamiento pasado, que no es una ventana a la realidad social sino que es una parte, una muestra de esa realidad.
3.Tipos de entrevista
La entrevista como técnica de investigación ha tenido una larga historia en las tradiciones científicas cuyos objetivos difieren de la posición epistemológica y ontológica del investigador (Sautu et al., 2010) Las características que las diferencian encontrando diferentes clasificaciones. Fontana & Frey (1994) identifican un continuum de no estandarizada a estandarizada. Durante la entrevista estandarizada se hacen preguntas en un orden preciso e idéntico a los entrevistados; en la segunda: el entrevistador decide el orden de las preguntas. Una segunda clasificación es por el contenido de las preguntas formuladas: estructurado y no estructurado. En el caso de la entrevista no estructurada (entrevista de forma libre), las preguntas abiertas se hacen para recopilar material empírico. El entrevistado responde a tales preguntas de manera libre y en la forma que prefiera, de tal forma, las entrevistas estandarizadas y estructuradas se utilizan con mayor frecuencia en la investigación cuantitativa para verificar las hipótesis formuladas; y en el caso de la investigación cualitativa las más comunes son las entrevistas no estandarizadas y no estructuradas o semiestructuradas. En lo general, estas investigaciones son de carácter exploratorio, y su objetivo es explorar y describir los fenómenos, el comportamiento y las interdependencias que ocurren, y su propósito no es probar las hipótesis formuladas. La Entrevista Cuestionario es un tipo de entrevista donde el entrevistador ha preparado una lista estandarizada de preguntas cerradas. Tanto el entrevistado como el entrevistador tienen un margen de maniobra limitado. La Entrevista de formato libre es un tipo de entrevista no estandarizada y no estructurada en el curso de la cual el investigador guía la conversación. Se aplica muy a menudo en las investigaciones cualitativas, especialmente en aquellas de carácter exploratorio y observatorio junto con la observación participante. La entrevista no estructurada ofrece la posibilidad de obtener una visión más profunda del tema de investigación examinado. Desde el punto de vista del propósito exploratorio de la investigación da la posibilidad de obtener una idea de cómo las personas perciben y entienden la realidad y permite reflejar mejor su perspectiva en los resultados de la investigación. Las entrevistas grupales se tratan del interrogatorio sistemático de varias personas. En la entrevista grupal, el investigador desempeña un papel de moderador que dirige (de forma libre o determinada con anterioridad, según el propósito de la investigación y el protocolo de investigación) a los participantes de la investigación. Muy a menudo, esta forma de entrevista se considera algo intermedio entre la entrevista estructurada y la no estructurada. Una entrevista narrativa es un tipo especial de entrevista cualitativa que se enfoca en los elementos específicos de la biografía del entrevistado, conocida como historias de vida (ver tabla 1).
Tabla 1: Características de la entrevista cuantitativa y cualitativa

Fuente: elaboración propia con base en Fontana & Frey,(1994)
4.La entrevista cualitativa
El objetivo de la entrevista, desde la metodología cualitativa, es comprender los fenómenos del mundo a través desde el punto de vista de los entrevistados, a partir desde la perspectiva fenomenológica, implica centrarse en las experiencias provenientes del mundo de la vida de los entrevistados y atribuirles significado. La técnica y el cómo se usará será determinado por la intención del investigador y el planteamiento del problema, así como la comprensión de la posición paradigmática, epistemológica, ontológica y axiológica (Sautu et al., 2010). Dentro de este contexto, es importante hacer énfasis en las competencias del investigador en comprender el mundo del entrevistado y fungir más como interlocutor y no, como un entrevistador (Gudkova, 2018). El acercamiento y comprensión del mundo, de los símbolos, de las creencias y el lenguaje determinará la recolección e interpretación de la realidad del entrevistado. La guía de la conversación se vuelve un desafío para el investigador ya que se necesita vincular un escenario de la entrevista basado en preguntas de investigación formuladas o temas que se gustarían explorar. El segundo paso implica la selección del entrevistado, obtener su consentimiento para realizar la entrevista. Dentro de este contexto, se deberá elegir qué tipo de estrategia de apertura a la conversación es la más adecuada a la situación, al problema de investigación y a la intención del investigador (Fassio, 2018) buscando formar la base de la entrevista a profundidad donde la confianza y apertura con el investigador sea lo más natural posible; así mismo es relevante enfatizar que los significados e interpretaciones que se crearán durante la entrevista están determinados en gran medida por la forma en que se hacen las preguntas. La entrevista como técnica de recolección de la información asume el uso del lenguaje a partir de su dimensión social, psicológica, y cultural bajo criterios relacionales de los hechos, la teoría y la perspectiva del investigador. El investigador debe establecer vínculos, que como se mencionó anteriormente, en los que se decida qué tan lejano o cercano del objeto de estudio es lo más conveniente, con la finalidad de ser lo más acercado a la realidad que suscribe al entrevistado, pero que, además no pueda generar perturbaciones a los hechos o fenómenos de estudio. Por lo que la planificación y sistematización de ésta debe estar presente para dar certeza de su uso y que la información obtenida permita resultados confiables y con alto grado de validez. Sin embargo, es importante identificar algunas ventajas y desventajas de la entrevista cualitativa que dirigirán la investigación entre el uso de las diferentes técnicas de investigación y las modalidades de la entrevista como por ejemplo, una de las ventajas es la no-imposición de la temática por parte del investigador lo que permite que el entrevistado de información que no daría en un cuestionario; es decir la espontaneidad que da riqueza informativa lo que faculta clarificar, repreguntar o direccionar un diálogo, en el marco de la interacción existente entre el entrevistador y el entrevistado; así mismo, -y quizá como característica más significativa- nos permite acceder a información que difícilmente pudiera ser observada y que hacen a cuestiones fundamentales de los dichos y sentimientos de los sujetos (Silverman, 2015). Otro punto importante es la realización de la entrevista en el espacio natural de los sujetos, lo cual posibilita observar cuestiones que complementan el diálogo y que aportan a la validez de la información recolectada. La flexibilidad y la falta de estructura predeterminada del diálogo hacen que la relación entre investigador e investigado pueda ir adaptándose a las necesidades del estudio y a las características de los sujetos. La habilidad del investigador debe estar dirigida a centrarse en la búsqueda de los temas que se encuentra indagando, aunado a esto dar flexibilidad y respetar la espontaneidad de la entrevista. Dentro de las desventajas se encuentran como el tiempo y la incomodidad que se pueda generar en los entrevistados; sin embargo, será la experiencia del investigador en la utilización de esta modalidad de entrevista la que ayudará a manejar la situación replanteando o re-direccionando los interrogantes y la forma en la que se vinculará con el informante. Aunado a esto, por lo términos de fiabilidad y validez, es importante la utilización de otras técnicas juntamente con la entrevista, como lo es la observación, análisis documental, entre otras, para el cruce de resultados y la permanente profundización teórica sobre el tema investigado. Para terminar, no se debe olvidar la desventaja que puede llegar a incidir en la introducción de sesgos o preconceptos del investigador; motivo por el cual es de gran importancia una seria y organizada recopilación teórica sobre el tema de estudios que permita las rupturas necesarias con el sentido común (Bourdieu et al., 2002).
5.Preparación de la entrevista
El hecho de realizar una entrevista supone que las personas involucradas están preparadas para ello. En el caso de una investigación de corte cualitativo, donde los encuentros cara a cara establecen la comprensión de un fenómeno, el investigador debe saber cómo acercarse a la persona y crear confianza; preparar el material de indagación y entrevistar; sin embargo, el acto en si mismo puede ser tedioso, sin despertar mayor interés para el entrevistador y el entrevistado. La idea es establecer una estrategia que genere un vínculo entre el investigador y el entrevistado; y así acercarse lo más posible al mundo y realidad del sujeto. En este sentido, Gudkova (2018) señala que las competencias del investigador son factores cruciales que determinan el alcance y la profundidad de los datos recopilados. Silverman (2015) hace énfasis de que el investigador debe jugar un papel activo, el de interlocutor y no solamente de interrogador. Kvale (2012) argumenta que existe un proceso inmerso que tiene que ver con la dinámica emocional del viaje de entrevista que evidencia la inexperiencia, estrés y nerviosismo, sobre todo aquellos que inician en la metodología cualitativa. En este sentido, el autor refiere que la idea es no realizar un estándar, sino enfocar en el hecho de que no es una progresión lineal; es más bien invitar a la reflexión y reconocer el proceso de investigación como iterativo. De tal manera que, es importante tener en cuenta la preparación de la entrevista, Gudkova (2018) propone en dos etapas: 1) desarrollar un escenario de la entrevista basado en una serie de preguntas o temas a explorar. 2)la selección del entrevistado, en su caso si aplica, obtener el consentimiento para realizar la entrevista. La recomendación para la etapa 1 es reflexionar cómo se formulan las preguntas, se debe prestar atención para alentar a dar respuestas amplias; así como compartir emociones y experiencias. Las preguntas cerradas conducen a respuestas cortas, a menudo trilladas. Flick (2007) sugiere el tipo de pregunta que se pueden encontrar en una entrevista:
Descriptivas: buscan reconocer el lenguaje del informante y la forma particular con la cual describe un acontecimiento.
Estructurales: descubren cómo el entrevistado organiza el conocimiento sobre el tema.
Preguntas de contraste: proveen información sobre el significado que utiliza el sujeto para diferenciar los objetos y acontecimientos de su realidad.
De tal forma que, la propuesta es comenzar con preguntas descriptivas; por ejemplo, ¿cómo sucedió?, ¿cómo lo sintió? Esto llevara al entrevistado a responder con facilidad. Al mismo tiempo, tienen la función importante de formar la base más profunda de la entrevista, para que, más adelante se puedan abordar los por qué. Hay que hacer énfasis en que los significados e interpretaciones están determinados en gran medida en la forma en cómo se hacen las preguntas. Otro punto relevante, es el lenguaje específico del entrevistado, ya que no es suficiente entender la mecánica de la entrevista; también es importante comprender el mundo del entrevistado, su lenguaje, su realidad, sus emociones, sus significados, su cultura, entre otros (Fontana & Frey, 1994). Esto debido a los usos y costumbres del grupo y su identidad. La selección de los entrevistados con base en el tema de investigación pudiera resultar fácil; sin embargo, no siempre será así y el investigador debe buscar el consentimiento explícito del entrevistado para recabar la información de su mundo, de sus emociones, de sus expectativas de vida (ver tabla 2).
Tabla 2: Preparación de la entrevista

Fuente: Elaboración propia con base en (Kvale, 2012) (Gudkova, 2018)
6.Realización de la entrevista
La realización de la entrevista cualitativa es relativamente larga, pueden durar varias horas y varios días por lo que es primordial que el investigador sea ágil y hábil en la dinámica de la conversación. Es fundamental que se establezca un ambiente de confianza y compromiso del investigador para el entrevistado, para que éste responda de manera fluida y certera. Lo oportuno es que el investigador alimente la conversación con preguntas, afirmaciones, silencios y miradas; adicionalmente con tacto y la sensibilidad para enmarcar la conversación con preguntas detalladas y específicas de los temas. Cabe recalcar que, no sólo el investigador tiene ciertas expectativas, sino también el entrevistado. El investigador deberá estar preparado para ingresar a nuevas áreas y diferentes disgresiones proporcionadas por el entrevistado que podrían llevar a la investigación a interpretaciones y conclusiones diversas sobre el tema investigado. La agilidad y la perspicacia del investigador debe estar enfocada en los temas de investigación, pero a la vez seguir al entrevistado en su mundo y lenguaje. Recordemos que el proceso de la entrevista en sí mismo es un proceso autoreflexivo para el entrevistado y su realidad (Berger & Luckmann, 1968). Otro punto focal, es incluir la bitácora de observación para documentar, no sólo lo que abordaremos en la entrevista, sino la comunicación no verbal: posturas, actitudes, silencios, sensaciones del entrevistado y del investigador (González et al., 2021). Además, el investigador deberá cuidar el criterio de autenticidad desde la perspectiva de lo que busca, para qué necesita la información y transmitirlo al entrevistado con la mayor claridad posible para que, de igual manera establezca confianza. Por el último, en el encuadre de lo que es la entrevista cualitativa y su procedimiento, es importante dedicar un tiempo reflexivo para evocar las interpretaciones, las sensaciones, las impresiones y principales conclusiones de cada entrevista para el proceso de transcripción y análisis (Gudkova, 2018). Así mismo, no debemos olvidar que no hay receta para el éxito de la entrevista cualitativa; ya que cada investigador desarrolla su propio estilo (Silverman, 2015) (Kvale, 2012).
6.1 La entrevista en el estudio de las organizaciones. Tres estudios de caso
Desde la perspectiva de los Estudios Organizacionales, el uso de la metodología cualitativa y sus diferentes técnicas; y en este caso la entrevista ha abierto la comprensión del mundo simbólico de las organizaciones para interpretar su dinámica. La entrevista es el medio que permite examinar cómo los textos orales o escritos funcionan dentro de la práctica sociocultural. El análisis del discurso es un dispositivo que da fundamento a la existencia misma del lenguaje a través de un conjunto conectado de declaraciones, conceptos, términos y expresiones que constituyen una forma de hablar y escribir sobre un tema en particular (Ocampo-Salazar et al., 2016). En este sentido, en el presente apartado se exhibirán los tres estudios de caso centrándonos en la entrevista y su análisis como la técnica que permite recuperar significados sociales y poner evidencia la construcción de sentido en una relación comunicacional. Para ejemplificar lo mencionado, se presentan tres estudios de casos; 1) una empresa familiar (González, 2014), 2) un proyecto productivo de bienes comunales (González, 2015) y 3) una empresa rural social ecoturística (González et al., 2019) (ver tabla 3).
Tabla 3: Estudios de caso

Fuente: Elaboración propia con base en (González, 2015) (González et al., 2020) (González et al., 2019)
En el primer estudio de caso se buscó indagar sobre la construcción de la identidad de la empresa familiar y su influencia en el desempeño por lo que se realizaron un total de 20 entrevistas a familiares y a no familiares. Uno de los principales hallazgos fue la influencia del habitus familiar para el desempeño a través del sentido, creencias y juicios de valor de la familia para la empresa. En el segundo caso, en los bienes comunales se investigó sobre el aprendizaje organizacional en la implementación del modelo organizacional del ecoturismo. Uno de los principales hallazgos fue la relación que existía en los comuneros en el uso de la tierra y como medio de trabajo. La propiedad de la tierra fue determinante para la cosmovisión de la sustentabilidad. Para el tercer caso, se exploró sobre el estado actual de una empresa de ecoturismo de propiedad ejidal en búsqueda de entender sus particularidades, seguido de esto relacionar las características con las dimensiones que describen a una empresa social (dimensión económica empresarial, social y gobierno participativo) entendiendo la empresa bajo la lógica de la economía social y solidaria. Uno de los principales hallazgos fue la relación con el territorio y los valores que emanan de la comunidad para el desempeño de la organización. La categorización de los datos obtenidos en los tres estudios de caso se dio a partir del sustento de la teoría fundamentada a partir de la codificación datos y la reflexión permanente que abarcó desde la formulación del estudio hasta la elección de las técnicas de recogida de información (entrevista estructurada/semiestructurada/no estructurada/ en profundidad) y técnicas complementarias como la observación (participante/no participante), con regresos recurrentes al campo para la obtención de nuevos datos. La inducción, la deducción y la verificación se interrelacionan dialógicamente hasta conseguir comprender la realidad desde la experiencia de quienes viven el fenómeno de estudio (del Moral & Suárez-Relinque, 2020). De esta forma se genera una explicación más rica y detallada de las experiencias de los individuos entrevistados. Deberá ser lo suficientemente flexible para permitir la discusión de cualquier tema que incluso no haya sido considerado inicialmente por el investigador, pero que puede ser potencialmente relevante para el estudio. El primer paso que se dio fue en tres grandes tareas (Strauss & Corbin, 2016):
La codificación abierta: obtención de códigos descriptivos y construcción de las primeras categorías teóricas a partir de ellos. Su función es facilitar la construcción de categorías analíticas a partir de códigos descriptivos.
la codificación axial: estudio de las relaciones entre categorías. Más que una mirada a una clase de relaciones se enfatiza en las relaciones causales.
La codificación selectiva: búsqueda de la categoría teórica central. Es el proceso de elección de una categoría para ser el núcleo, y relacionar todas las demás categorías con la central. La idea esencial es desarrollar una única línea narrativa con la cual todos los demás factores están cubiertos.
La aplicación de la teoría fundamentada de manera general en los tres estudios de caso se estableció de l siguiente manera (ver tabla 4):
6.2 Proceso de entrevista
Para el desarrollo de la investigación de cada estudio de caso se identificaron ciertas etapas homogeneas, aunque cada uno tiene su peculiaridad. Las etapas identificadas son (ver tabla 5):
Tabla 5: Fases de la entrevista

Fuente: Elaboración propia con base en (González et al., 2021) (Díaz-Bravo et al., 2013)
Desde el enfoque de los Estudios Organizacionales es necesario comprender el fenómeno de la dinámica organizacional, vinculando los datos desde tres vertientes:
Historia de la organización,
Contexto social, económico y cultural,
Referentes interpretativos de los integrantes de la organización en los momentos históricos, claves y críticos.
En este sentido, los tres estudios de casos, las entrevistas se llevaron focalizando las preguntas a partir del tema de investigación e interrelacionando con las tres vertientes antes mencionadas.
6.3 Experiencias del investigador
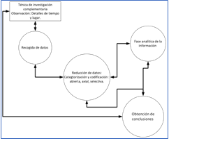
Para iniciar el análisis y sistematización de la información recabada en las entrevistas, se consideró de suma relevancia el proceso de registro a partir de cómo se recogieron los hechos, con detalles de tiempo y lugar, incorporando la técnica de observación para identificar cada detalle del contexto y la situación (González et al., 2021) . Se registraron impresiones de la disposición del entrevistado como evasivas, áreas sensibles, puntos fuertes, la actitud de este respecto de la investigación, entre otras (Denzin & Lincoln, 2011). Las notas se basaron en la observación de la persona encargada de la entrevista proporcionando un marco complementario para el análisis e interpretación que pueden hacerse sobre los criterios externos. Esto con la finalidad de que exista una comprensión global de la labor realizada para todos aquellos que den lectura a la entrevista más acercada a la realidad del entrevistado. En el análisis y sistematización de la información, se utilizó la técnica de categorización familiar para la codificación abierta. Este paso agrupa códigos descriptivos emergentes, poniendo énfasis en los códigos basados en las teorías sustantivas del investigador, quedando recogidos en memorandos o anotaciones (Strauss & Corbin, 2016). Posteriormente, se realizó un análisis de la frecuencia de categorías que se hacía en las entrevistas a cada una de esas categorías, lo cual resultó ser un elemento de gran ayuda para la posterior fase de codificación axial. Esto que supone filtrar las categorías que han surgido en el paso anterior; así mismo es importante mencionar el apoyo al utilizar el software Atlas. Ti para un análisis y sistematización de la información. La información se reorganizó creando nuevas relaciones entre los conceptos (ver figura 1).
7.Consideraciones finales
La técnica de la entrevista cualitativa en el estudio de las organizaciones es requerida para comprender lo que sucede en la dinámica, más allá de los términos cuantitativos de la eficacia y la eficiencia organizacional. La construcción de esas realidades puede dar cuenta de elementos que interactúan desde la naturaleza humana más allá de la razón instrumental, de la búsqueda de los fines, de los objetivos, de la ganancia, y se puede observar lo que importa para los sujetos, su sentir, sus emociones y las frustraciones que delimitan su actuar y la comprensión e interpretación de su mundo. El investigador se enfrenta a situaciones únicas en cada espacio, lugar y momento que deberá sustentar con la experiencia. En definitiva, el proceso de entrevista no es homogéneo y deberá estar focalizado a la sensibilidad en el momento de interacción cara a cara para provocar en el entrevistado la apertura. Las habilidades del investigador, desde la perspectiva cualitativa, se establecen en entablar vínculos de confianza en el entrevistado e indagar en su mundo. Para finalizar, la pertinencia en la utilización de la entrevista en el estudio de las organizaciones recae en: observar a la organización como un espacio donde se construyen realidades y significados. La necesidad de observar la realidad social de forma heurística, reconociendo su heterogeneidad y su dinamismo. La comprensión de su complejidad dinámica y multidimensional en la que se encuentra inmersa. Y poner en el centro a los individuos como sujetos de acción y creadores de sentido (De la Garza Toledo & Leyva, 2012). No hay una forma de entrevistar de forma correcta o incorrecta, el modo de entrevistar depende del tema y del propósito de la entrevista, de los sujetos, y las concepciones epistemológicas del conocimiento buscado. Cada entrevista da lugar a relaciones sociales y estilos de interrogatorio diferentes como cuando se entrevista a profesores o a campesinos. De tal forma que, muchas de las complejidades para la aplicación de la entrevista cualitativa se derivan de la flexibilidad de los diseños y la simultaneidad entre las fases de trabajo de campo, procesamiento y análisis. Al no ser secuenciales los momentos analíticos y presentar variaciones en cada investigación, no hay reglas fijas ni procedimientos únicos e impersonales para transmitir, e incluso pueden llegar a ser provechosas capacidades como la creatividad, la imaginación y el ingenio.
















