INTRODUCTION
The female life cycle is marked by hormonal changes, and reproductive ageing is a continuous process that begins at the beginning of female life and gradually leads to the final phase, menopause (Hemalatha et al., 2019). This transitional phase between the reproductive and non-reproductive phases of women characterises the climacteric period, when there is a decline in ovarian function manifested by a marked decrease in estrogen production (Birkhaeuser, 2018; El Hajj et al., 2020).
Climacteric symptoms include physical and psychological changes, the typical ones being vasomotor symptoms, which refer to hot flashes, sweating, palpitations and a feeling of intense internal heat (Birkhaeuser, 2018). Other symptoms often experienced by climacteric women include sleep problems, mood swings, memory and concentration difficulties, somatic complaints, and concerns about sexual functioning (El Hajj et al., 2020).
In addition to hormonal changes, this phase can be influenced by genetic, social and behavioural habits (El Hajj et al., 2020). Among the behavioural habits, regular physical activity can play a protective role in alleviating the symptoms of menopause and, consequently, improving women’s quality of life (El Hajj et al., 2020; Godinho-Mota et al., 2019).
However, the literature points out that with ageing, behavioural habits have been modified, and the population has replaced the practice of physical activity with sedentary behaviour (Dallal et al., 2016; Mattioli et al., 2019; Silva et al., 2012), namely in women in the climacteric period, a stage of life in which there is a high prevalence of sedentary behaviour, there is a compromised quality of life and an increased risk for diseases, including cardiovascular ones (Dallal et al., 2016; Godinho-Mota et al., 2019).
Currently, studies have pointed out sedentary behaviour as an important public health problem since this practice is inversely associated with physical activity performance (Oliveira et al., 2018). In this context, studies that assess the influence of sedentary behaviour on the level of physical activity, especially in climacteric women, become relevant so that care strategies for this public, lacking public policies, are planned in health services (Godinho-Mota et al., 2019; Silva et al., 2012), in order to reduce sedentary behaviour and encourage the practice of physical activity, taking into account the level of activities and the profile of the target audience (Dallal et al., 2016). Given the above, the aim of this study was to evaluate the influence of sedentary behaviour on the practice of physical activity in climacteric women.
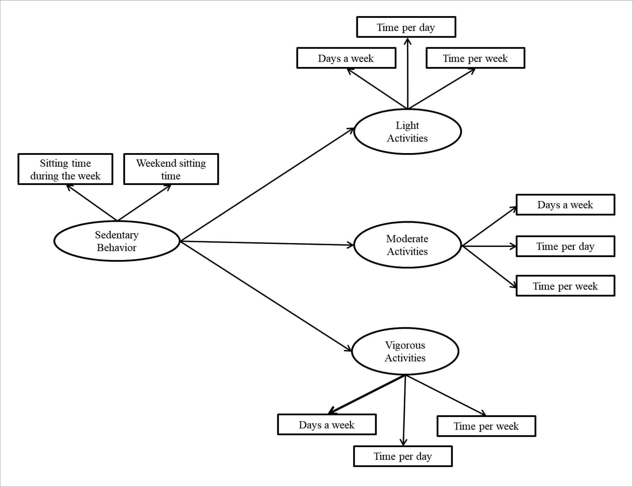
In this context, a hypothesised theoretical model was created, considering that sedentary behaviour influences the practice of light activity, moderate activity and vigorous activity (Oliveira et al., 2018). In this model, the variables sedentary behaviour, light activity, moderate activity, and vigorous activity were treated as constructs. The sedentary behaviour construct was defined by the variables time sitting during the week and time sitting on the weekend; the light, moderate and vigorous activities construct was defined as days per week, time per day and time per week (Figure 1).
METHODS
This is an excerpt from a cross-sectional population-based study entitled “Health conditions of climacteric women: an epidemiological study”, whose population comprised 30,018 women aged between 40 and 65 years, registered in 73 units of Family Health Strategy (FHS) from the city of Montes Claros (urban and rural areas), Minas Gerais, Brazil, carried out between August 2014 and January 2015.
Sample
As this is an epidemiological survey that sought to estimate the prevalence of various health problems for women during menopause, the sample size was established in order to estimate population parameters with a prevalence of 50%. The admitted sampling error was 5%, and the confidence level was 95%. The final value was multiplied by a correction factor for design effect (deff) equal to 2, and a 10% increase for the non-response rate, thus obtaining a minimum number of 836 women needed to be evaluated to have a representative sample of the population. It is important to highlight that this sample size met the premises for structural equation modelling (Maruyama, 1998). Climacteric women who were in the gestational period, puerperium and those who were bedridden were not included in the study sample.
The sampling process was probabilistic, and sample selection took place in two stages. The method of drawing by conglomerates, with sharing proportional to size, was adopted in the first stage, where 20 FHS units were drawn, covering urban and rural areas for data collection. The second stage consists of the random selection of a proportional number of women according to the climacteric stratification criteria (pre, peri and post-menopause) established by the Brazilian Society of Climacteric (American Menopause Society, 2013). For each FHS, 48 women were selected and invited to participate in the study (number based on the sample calculation so that a representative sample of women could be reached, considering the probable losses).
Instruments
To characterise the study population, a questionnaire was applied that addressed sociodemographic, economic and menopausal status: age group (40 to 45 years old; 46 to 51 years old; 52 to 65 years old); marital status (with a steady partner; without a steady partner); skin colour (not white; white); education (high school/university; elementary school I; elementary school II); formal work (yes; no); family income (≤ 1 minimum wage; > 1 minimum wage); and climacteric stages (pre-menopause, peri-menopause and post-menopause).
The level of physical activity and sedentary behaviour of the women was assessed using the short version of the International Physical Activity Questionnaire (IPAQ). The IPAQ is a questionnaire validated in a general sample of the Brazilian population (Matsudo et al., 2001). It was recently validated for the population of climacteric women assisted by the Family Health Strategy (Freitas et al., 2021) and has been used in some studies in the country (Cardoso et al., 2020; Pitanga et al., 2018), even with climacteric women (Colpani et al., 2014). To assess the level of physical activity, the instrument has questions related to the frequency and duration of physical activities such as walking and activities of moderate and vigorous intensity. Sedentary behaviour was evaluated through the mean time sitting on a weekday and on a weekend day (Matsudo et al., 2001). The questions in the questionnaire are related to activities carried out in the last week prior to its application.
Statistical analysis
Response records were manually reviewed for errors and inconsistencies. Data were entered and stored in the software Statistical Package for the Social Sciences (SPSS), version 22. Initially, an exploratory descriptive analysis of the data was performed, with frequency distribution of the variables characterising the study population. The normality of continuous variable distribution was assessed using the Kolmogorov-Smirnov test. Spearman’s correlation (non-parametric) was used to verify the relationship between the variables.
Subsequently, the assumptions described in the hypothetical model (Figure 1) were tested by using the structural equation model (SEM), verifying how sedentary behaviour affects the practice of physical activity in climacteric women. The goodness of fit of the model was analysed according to the fit indices. The Maximum Likelihood estimation method was used to estimate the model parameters. The model adequacy indicators were: χ2, absolute index χ2/df (values< 5 are considered satisfactory), the Comparative Fit Index (CFI) and the Tucker-Lewis index (TLI) (> 0.90), Root Mean Square Error of Approximation (RMSEA) (inferior to 0.08), Standardized Root Mean Square Residual (SRMR) (inferior to 0.08), Akaike Information Criterion (AIC) and Bayes Information Criterion (BIC) (Rosseel, 2012). Data were analysed using the R statistical software (version 3.6.1) (R Core Team, 2020) and RStudio (1.3.959) (R Core Team, 2020) (https://cran.r-project.org/) through the lavaan package (Rosseel, 2012).
This research was approved by the Ethics Committee for Research with Human Beings (CEP), through opinion nº 817.666/2014, in accordance with Resolution nº 466/12, of the National Health Council (NHC). The women who agreed to participate in the research signed a free and informed consent form containing the study objective, evaluation procedure and voluntary nature of participation.
RESULTS
The study included 873 climacteric women aged between 40 and 65 years old [51.0(± 7.08)], and most interviewees were aged between 52 and 65 years (45.5%). There was a prevalence of women with a steady partner (64%), non-white (82.4%), who did not complete high school (67.7%), do not have formal work (60.4%) and family income ≤ 1 minimum wage (55.85). Regarding the menopausal status, it was noted that a considerable portion of women is post-menopausal (45.5%) (Table 1).
Table 1. Characterization of climacteric women according to sociodemographic, economic and menopausal status.
| Variables | Frequency | ||
|---|---|---|---|
| n | % | ||
| Age group | 40 to 45 years old | 236 | 27.0 |
| 46 to 51 years old | 240 | 27.5 | |
| 52 to 65 years old | 397 | 45.5 | |
| Marital Status | With steady partner | 559 | 64.0 |
| No steady partner | 314 | 36.0 | |
| Skin Color | Not white | 719 | 82.4 |
| White | 154 | 17.6 | |
| Education | Middle/Upper | 281 | 32.3 |
| Elementary II | 231 | 26.4 | |
| Elementary I | 361 | 41.3 | |
| Formal Work | Yes | 346 | 39.6 |
| No | 527 | 60.4 | |
| Family Income* | ≤ 1 minimum wage | 487 | 55.8 |
| > 1 minimum wage | 386 | 44.2 | |
| Climacteric Phases | Pre-Menopause | 236 | 27.0 |
| Peri-Menopause | 240 | 27.5 | |
| Post-Menopause | 397 | 45.5 | |
*Minimum salary in the year 2014/2015, the period of data collection, was equivalent to R$ 724.
Table 2 presents the descriptive values of the variables related to sedentary behaviour and physical activity, in addition to the values of the correlations between the variables. Sedentary behaviour showed the following correlations with the practice of physical activity: time sitting during the week with days of walking (rho= –0.11); minutes of walking per day (rho= –0.09), minutes of walking per week (rho= –0.11); days of moderate activity (rho= –0.16); minutes of moderate activity per day (rho= –0.16); minutes of moderate activity per week (rho= –0.15); days of vigorous activity (rho= –0.24); minutes of vigorous activity per day (rho= –0.28); and minutes of vigorous activity per week (rho= –0.24). There was also a correlation between time spent sitting on the weekend and days of walking (rho= –0.11); minutes of walking per day (rho= –0.11); minutes of walking per week (rho= –0.14); days of moderate activity (rho= –0.14); minutes of moderate activity per day (rho= –0.13); minutes of moderate activity per week (rho= –0.13); days of vigorous activity (rho= –0.19); minutes of vigorous activity per day (rho= –0.23); and minutes of vigorous activity per week (rho= –0.19) (Table 2).
Table 2. Correlation between the variables of sedentary behaviour and physical activity.
| Sedentary Behaviour | Physical Activity Practice | ||||||||||
|---|---|---|---|---|---|---|---|---|---|---|---|
| 1 | 2 | 3 | 4 | 5 | 6 | 7 | 8 | 9 | 10 | 11 | |
| 1. Sitting time during the week | 0.70* | -0.11* | -0.09* | -0.11* | -0.16* | -0.16* | -0.15* | -0.24* | -0.28* | -0.24* | |
| 2. Weekend sitting time | -0.11* | -0.11* | -0.14* | -0.14* | -0.13* | -0.13* | -0.19* | -0.23* | -0.19* | ||
| 3. Walking days | 0.70* | 0.88* | 0.39* | 0.37* | 0.38* | 0.38* | 0.38* | 0.38* | |||
| 4. Walking minutes per day | 0.92* | 0.29* | 0.28* | 0.29* | 0.27* | 0.25* | 0.26* | ||||
| 5. Walking minutes per week | 0.34* | 0.31* | 0.33* | 0.32* | 0.31* | 0.32* | |||||
| 6. Days of moderate activity | 0.93* | 0.98* | 0.71* | 0.73* | 0.73* | ||||||
| 7. Minutes of moderate activity per day | 0.96* | 0.66* | 0.70* | 0.68* | |||||||
| 8. Minutes of moderate activity per week | 0.70* | 0.72* | 0.72* | ||||||||
| 9. Days of vigorous activity | 0.95* | 0.97* | |||||||||
| 10. Minutes of vigorous activity per day | 0.98* | ||||||||||
| 11. Minutes of vigorous activity per week | |||||||||||
| Average | 5.82 | 44.5 | 463.5 | 7.0 | 42.8 | 775.6 | 8.19 | 28.1 | 775.8 | 185.4 | 240.6 |
| Standard deviation | 16.1 | 64.4 | 1572.0 | 22.4 | 92.5 | 2638.1 | 26.4 | 68.1 | 2065.0 | 66.4 | 71.9 |
| Median | 3.0 | 30.0 | 120.0 | 0.0 | 0.0 | 0.0 | 0.0 | 0.0 | 0.0 | 180.0 | 240.0 |
*Significant Spearman correlation: < 0.05.
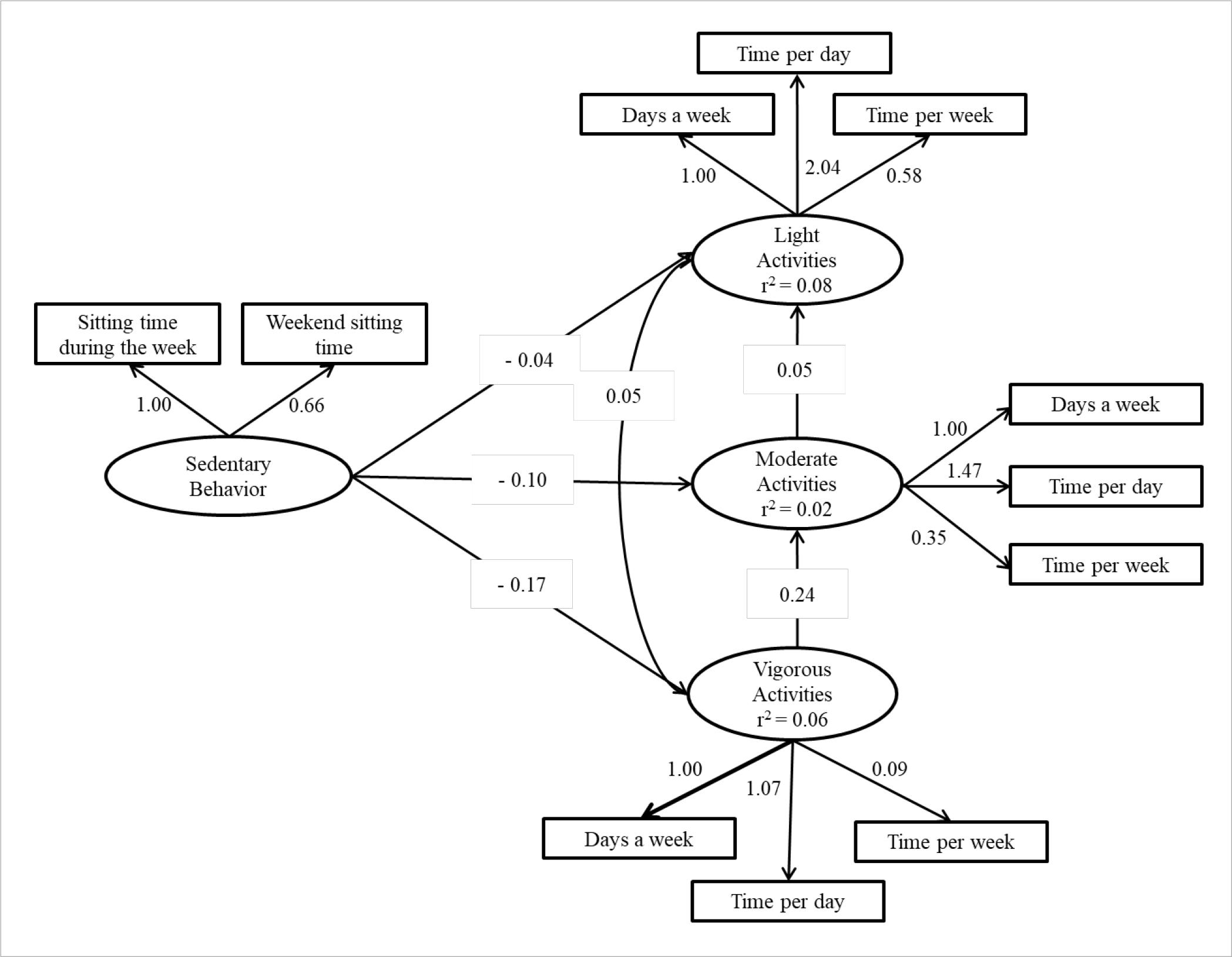
Through the analysis of the hypothetical model, which sought to verify whether sedentary behaviour affects the practice of light, moderate and vigorous physical activities of climacteric women, the results showed satisfactory adjustment indicators [χ2= 532.44; p= 0.001; χ2/df= 9.68; CFI= 0.90; TLI= 0.93; RMSEA= 0.04 (IC 0.02–0.05); p (RMSEA< 0.05)= 0.001; SRMR= 0.08; AIC= 857.5; BIC= 987.3].
The sedentary behaviour presented in the model has an impact on the latent variables of light, moderate and vigorous physical activities in 8, 2 and 6%, respectively (Figure 2). In the direct relationship established between Sedentary Behaviour and Light Activities, Moderate Activities and Vigorous Activities, the effects were weak (β= –0.04 β= –0.10 and β= –0.17), indicating that for each increase of 1 standard deviation in the Sedentary Behaviour unit there is a reduction of 0.04 standard deviation in the Light Activities unit, a reduction of 0.10 standard deviation in the Moderate Activities unit and a reduction of 0.17 standard deviation in the Vigorous Activities unit.
DISCUSSION
The study sought to assess the influence of sedentary behaviour on the practice of physical activity in climacteric women through the analysis of structural equations, an important statistical tool to assess complex relationships in various areas of knowledge, including epidemiology (Barillari et al., 2021). The sedentary behaviour construct was negatively associated with the practice of light, moderate and vigorous physical activity, suggesting that as the sedentary behaviour of climacteric women increases, the practice of physical activity decreases.
The scientific community has highlighted that too much time spent on sedentary behaviour is associated with the occurrence of cardiovascular diseases, type 2 diabetes, obesity, metabolic syndrome, and increased risk of death from cardiovascular diseases, regardless of the level of physical activity (Carter et al., 2017; Gao et al., 2017). Mental health damage, such as stress, dementia and sleep problems caused by sedentary behaviour, has also been reported in the literature (Ashdown-Franks et al., 2018; Falck et al., 2017).
Concern about the increase in sedentary behaviour during the climacteric period intensifies (Silva et al., 2012), as during this phase, women are already predisposed to health problems due to hypoestrogenism, ageing and deleterious behavioural changes (Hemalatha et al., 2019), impacting the quality of life and increasing the risk of morbidity and mortality (Leite et al., 2022; Mansikkamäki et al., 2015).
Regarding the increase in sedentary behaviour and reduction of physical activity during the climacteric period observed in this study, it is already evidenced in the literature that with advancing age, the levels and intensity of physical activity practice decrease (Andrade-Gómez et al., 2018; Kim & Lee, 2019; Silva et al., 2012). Sedentary behaviour assumes higher proportions after the fourth decade, affecting about 53% of women between 45 and 65 years old, who spend and perform activities characterised by low energy expenditure, not exceeding 1.5 metabolic equivalents (Pitanga et al., 2019).
During the climacteric period, women perform, more often, walks and housework, which are considered low-calorie activities (Lomônaco et al., 2015; Pitanga et al., 2014). Thus, the results of this study contribute to the evidence of sedentary behaviour and its negative influence on the practice of light physical activity.
The results also showed an inverse relationship between sedentary behaviour and the practice of moderate and vigorous physical activity. It is suggested that these findings are related to the progressive neurogenic process that becomes evident after the age of 50, especially in women, due to hypoestrogenism, which can influence the performance of activities that require muscle strength, flexibility and aerobic endurance, stimulating an increase in sedentary behaviour and a reduction in the practice of moderate and vigorous physical activity (Cooper et al., 2008; Silva et al., 2012). In addition, socioeconomic aspects are also associated with an increase in sedentary behaviour and a decrease in the practice of medium/high intensity physical activity (Molina-Garcia et al., 2019).
As a consequence of increased sedentary behaviour and ageing, during and after menopause, there is a reduction in the basal metabolic rate, where women experience a loss of skeletal muscle mass, with a negative change in the proportion of body fat, a process characterised as sarcopenia (Mattioli et al., 2019). Sarcopenia is muscle wasting and is defined using a combination of appendicular muscle mass, muscle strength, and physical performance measures. Its pathogenesis depends on a balance between positive and negative muscle growth regulators (Woo, 2017).
This process of muscle mass loss reduces mobility, increases the risk of falls, fractures, use of hospital services, prolonged rehabilitation, and institutionalisation, and decreases the individual’s quality of life (Larsson et al., 2019; Woo, 2017). Non-pharmacological strategies for treatment consist of improving nutritional status (Kim & Kim, 2020) in addition to regular physical activity of moderate and intense intensity (Diniz et al., 2015). A study by Diniz et al. (2015) suggests that the practice of regular moderate-vigorous physical activity with a weekly volume of 150 minutes or more can help to alleviate the loss of total lean body and leg mass in climacteric women, in addition to the stimulation of 2 to 3 days of resisted training (Jiménez-Pavón et al., 2020).
In this context, the study’s findings call attention to the need to create strategies that encourage climacteric women to adopt active behaviours and regular moderate and vigorous activity practices since this delays muscle loss and contribute to the conservation of functional capacity (Kim et al., 2022; Ramnath et al., 2018). Furthermore, there is scientific evidence on the importance of creating public policies to reduce sedentary behaviour, which would consequently impact general health and improve well-being, on the prevention of diseases and health problems, as well as on the treatment of pathologies, since behavioural health interventions, such as physical activity, have benefits in so many medical areas (Pascoe et al., 2020; Shinn et al., 2020; Teychenne et al., 2018).
Taking into account the target audience of this study, climacteric women assisted by Primary Health Care (PHC) through the FHS, and considering that sedentary behaviour negatively influences the practice of physical activity of these women, primary health care, by proximity, due to accessibility, knowledge of the family and community, by intervention in prevention and continuity of care, have an important and decisive role in counselling and in promoting physical activity in this population (Shinn et al., 2020).
This study has limitations, and some items of the questions that constituted the data collection instrument can be highlighted. Even if they were validated, they might have been answered distortedly. Another limitation is the study design, as cross-sectional studies are subject to causality bias, which makes it possible to estimate the associations between the variables but not allowing the establishment of cause-and-effect relationships.
However, this is a relevant study that contributes to investigating the influence of sedentary behaviour on physical activity in climacteric women in a representative sample of climacteric women assisted by PHC in a large Brazilian centre, constituting a risk group and lacking public policies specific assistance. In addition, data collection was performed using an instrument validated for this specific population (Freitas et al., 2021).
It should also be noted that further studies are needed to focus on physical activity and sedentary behaviour, especially to investigate the cause and effect relationship between these constructs.
CONCLUSION
It is concluded that sedentary behaviour negatively affects the performance of light, moderate and vigorous physical activity in climacteric women assisted by PHC. In this context, taking into account that the practice of physical activity improves the quality of life and prevents risks and symptoms typical of ageing, and since the climacteric is a period in a woman’s life marked by adherence to sedentary behaviour, actions that encourage this public to change behaviour if necessary.
In this context, the findings of the present study may contribute to the creation of public policies aimed at the orientation and adherence to the practice of physical activity by climacteric women, reducing the deleterious effects of sedentary behaviour and improving the quality of life, health and well-being of these women. population.
















